膝内翻临床路径(2019年版)
2020-02-10 文章来源:国家卫建委官网 我要说
一、膝内翻行胫骨高位截骨术临床路径标准住院流程
(一)适用对象
第一诊断为膝内翻(ICD-10:M21.104/Q74.101)。
行胫骨上端楔形截骨内固定或外固定术(ICD-9-CM-3:77.27)。
(二)诊断依据
根据《临床诊疗指南·骨科分册》(中华医学会编著,人民卫生出版社,2009年),《外科学(下册)》(8年制和7年制临床医学专用教材,赵玉沛、陈孝平主编,人民卫生出版社,2015年)。
1.病史:膝内翻畸形,伴或不伴有关节痛。
2.体格检查:膝关节活动正常,关节稳定,内翻畸形。
3.辅助检查:X线检查发现膝内翻畸形,内侧关节间隙无明显狭窄,X线正位片测量胫骨MPTA≤85°。
(三)选择治疗方案的依据
根据《临床诊疗指南·骨科分册》(中华医学会编著,人民卫生出版社,2009年),《外科学(下册)》(8年制和7年制临床医学专用教材,赵玉沛、陈孝平主编,人民卫生出版社,2015年)。
1.膝关节内翻畸形。
2.膝关节内侧单间室轻度病变。
3.膝关节屈曲活动>90°。
4.膝关节屈曲挛缩<5°。
5.年龄一般在60岁以下。
6.可以选择钢板内固定,也可根据具体情况选择外固定或者其他内固定形式。
(四)标准住院日为≤16天
(五)进入路径标准
1.第一诊断必须符合ICD-10:M21.103/Q74.104/E64.302膝内翻畸形疾病编码。
2.膝内翻畸形、膝关节单间室受累。
3.除外膝关节及周围感染、严重的膝关节不稳、髌股关节骨关节炎、膝关节严重屈曲畸形。
4.当患者合并其他疾病,但住院期间不需要特殊处理也不影响第一诊断的临床路径流程实施时,可以进入路径。
5.X线正位片测量胫骨MPTA≤85°。
(六)术前准备(术前评估)3~5天
1.必需的检查项目:
(1)血常规、血型(ABO 血型+Rh因子)、尿常规;
(2)肝功能、肾功能、凝血功能检查、感染性疾病筛查(乙型肝炎、丙型肝炎、梅毒、艾滋病);
(3)胸部X线平片、心电图;
(4)手术部位X线检查:患侧膝关节正侧位片及双下肢站立位全长片。
2.根据患者病情可选择的检查项目:如手术部位CT检查、血气分析、肺功能检查、超声心动图、双下肢血管彩色超声等。
(七)预防性抗菌药物选择与使用时机
1.按照《抗菌药物临床应用指导原则》(卫医发〔2015〕43号)执行,并根据患者的病情决定抗菌药物的选择与使用时间。建议使用第一、二代头孢菌素,如头孢唑林、头孢呋辛,对于感染高危患者或者其他药物过敏患者,也可以使用万古霉素进行预防。
2.术前30分钟预防性用抗菌药物;手术超过3小时加用1次抗菌药物。
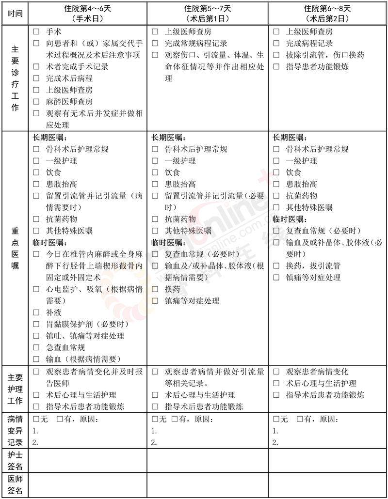
(八)手术日为入院第4~6天
1.麻醉方式:椎管内麻醉或全身麻醉。
2.手术方式:胫骨上端楔形截骨内固定或外固定术。
3.手术内植物:T形钢板或角钢板、U形钢板内固定,或外固定支架固定、螺钉、异体骨、人工骨。
4.术中用药:麻醉用药、抗菌药、术中止血药物等。
(1)抗菌药物使用:按照《抗菌药物临床应用指导原则》(卫医发〔2015〕43号)执行,并根据患者的病情决定抗菌药物的选择与使用时间。建议使用第一、二代头孢菌素,如头孢唑林、头孢呋辛,对于感染高危患者或者其他药物过敏患者,也可以使用万古霉素进行预防。
(2)氨甲环酸可以减少术中术后出血,可以静脉使用也可以局部使用。
5.输血:视术中具体情况而定。
(九)术后住院恢复6~10天
1.必须复查的项目:血常规、手术部位X线检查。
2.必要时复查的项目:肝肾功能、D-二聚体、下肢深静脉B超等。
3.术后用药:
(1)抗菌药物使用:按照《抗菌药物临床应用指导原则》(卫医发〔2015〕43号)执行,并根据患者的病情决定抗菌药物的选择与使用时间。建议使用第一、二代头孢菌素,如头孢唑林、头孢呋辛,过敏者可使用克林霉素;
(2)术后镇痛:参照《骨科常见疼痛的处理专家建议》(《中华骨科杂志》.2008年1月.28卷.1期);
(3)其他药物:消肿、促骨折愈合等。
4.功能锻炼。
(十)出院标准
1.体温正常,血常规无明显异常。
2.伤口无感染征象、外固定针道无渗液(或可在门诊处理的伤口情况)。
3.术后X线片显示截骨矫形角度及固定满意。
4.无需要住院处理的并发症和(或)合并症。
(十一)变异及原因分析
1.并发症:伴有其他部位损伤,如腓总神经损伤、血肿引起体温增高或感染等,导致术前检查和准备时间延长。
2.合并症:如术前存在一些合并症如骨质疏松、糖尿病、心脑血管疾病等,截骨后合并症可能加重,需同时治疗,导致住院时间延长和住院费用增加。
3.内植物选择:根据畸形严重程度、截骨类型可选择适当的内植物或外固定器械,可能导致治疗费用的差别。
二、膝内翻胫骨高位截骨临床路径表单






京公网安备11010502051256号