生物材料顶级期刊发文|吕红斌教授团队成功研发一种可用于修复骨腱界面损伤的多重仿生支架
2020-04-22 文章来源:中南大学湘雅医院运动医学科 我要说
骨科在线版权所有,如需转载请注明来自本网站.
近日,中南大学湘雅医院吕红斌教授团队在生物材料顶级期刊Biomaterials(IF=10.273)发表了题为Structure and Ingredient-Based Biomimetic Scaffolds Combining with Autologous Bone Marrow-Derived Mesenchymal Stem Cell Sheets for Bone-Tendon Healing的原创性论文。该研究通过制备“书页状”去细胞骨、纤维软骨、肌腱支架,模拟正常骨腱界面骨—纤维软骨—肌腱三相结构,成功构建了具备骨腱界面结构及成分仿生特性的移植物,并用于促进骨腱界面再生。中南大学湘雅医院-国际华人骨研学会(ICMRS)运动医学联合研究中心主任吕红斌教授和PI胡建中教授为该文章的共同通讯作者。中南大学湘雅医院博士研究生汤逸夫为第一作者。

骨腱界面由梯度渐变的骨、纤维软骨和肌腱三层组织构成,具有传递和缓冲肌肉收缩力的作用。骨腱界面损伤发病率高、再生修复困难。促进骨腱界面损伤后快速优质再生一直是运动医学领域面临的重大挑战。
图1 选用兔胫骨、耻骨联合纤维软骨组织、跟腱组织,进行“书页状”切割,制备“书页状”去细胞骨支架、“书页状”去细胞纤维软骨支架、“书页状”去细胞肌腱支架,模仿正常骨腱界面骨-纤维软骨-肌腱三相结构堆叠三种单相支架,并包夹BMSCs片,构建具备三相结构及成分仿生特性的移植物,选用兔髌骨部分切除模型证实其促进骨腱界面损伤修复的效应
为了解决大块骨、纤维软骨、肌腱组织去细胞困难,本研究预先将骨、纤维软骨和肌腱组织切割为“书页状”,在满足高效去除细胞成份的同时有效保留原组织微观结构和基质成分(图2)。

图2 通过制备“书页状”去细胞骨、纤维软骨、肌腱书页各单相支架,去除了大部分细胞成分,且最大限度地保留了原有组织的微观结构、基质成分和力学特征
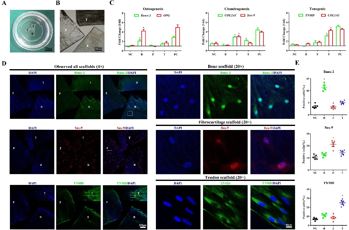
在体外实验中,通过构建三种单相支架与BMSCs的共培养体系,证实“书页状”去细胞骨支架、“书页状”去细胞纤维软骨支架、“书页状”去细胞肌腱支架分别具有诱导BMSCs发生成骨、成软骨、成肌腱分化的效应,且对干细胞的生长增殖、活力及粘附作用并无明显影响(图3)。

图3 构建三种支架与BMSCs的共培养体系,证实“书页状”去细胞骨支架、“书页状”去细胞纤维软骨支架、“书页状”去细胞肌腱支架分别具有诱导BMSCs发生成骨、成软骨、成肌腱分化的效应
为了模仿正常骨腱界面骨-纤维软骨-肌腱三相结构,将上述三种单相支架按骨腱界面排列顺序进行堆叠组装,并包夹BMSCs片,构建具备三相结构及成分仿生特性的移植物。选用兔髌骨部分切除模型,从组织学、影像学、生物力学等方面证实其促进骨腱界面损伤修复的效应(图4)。

图4 模仿正常骨腱界面骨-纤维软骨-肌腱三相结构堆叠三种单相支架,并包夹BMSCs片,构建具备三相结构及成分仿生特性的移植物
综上,本研究成功制备了结构与成分双重仿生的去细胞骨-纤维软骨-肌腱三相书页支架,并证实其具有相应的干细胞定向分化诱导性能。通过堆叠三种支架模拟正常骨腱界面骨-纤维软骨-肌腱三相结构,并包夹BMSCs片,构建具备三相结构及成分仿生特性的移植物,为促进骨腱界面损伤修复提供一种新的组织工程治疗策略。
课题组负责人简介

吕红斌
中南大学湘雅医院教授、一级主任医师、研究员、博士生导师。
担任“器官损伤衰老与再生医学湖南省重点实验室”主任,“湖南省运动与健康工程研究中心”主任,中南大学湘雅医院—国际华人骨研学会(ICMRS)运动医学联合研究中心主任,国家临床重点专科、湖南省重点学科运动医学专业学科带头人,湖南省高层次卫生人才“225”工程领军人才。
兼任中华医学会运动医疗分会委员、中国医师协会运动医学医师分会常务委员、中国研究型医院学会运动医学专业委员会副主任委员、中国老年学和老年医学学会运动医学分会常务委员、湖南省医学会运动医疗专业委员会主任委员、美国骨科研究学会(ORS)会员及同行评议专家、Fellow of International Combined Orthopaedic Research Societies (国际骨研学会会士)、瑞士AO基金会基金项目同行评议专家、国际华人肌肉骨骼研究会(ICMRS)终身会员、Journal of Orthopaedic Translation编委、《美国运动医学杂志》(AJSM)中文版编委、《英国运动医学杂志》(BJSM)中文版编委、《中国运动医学杂志》编委。
吕教授带领团队长期致力于运动损伤与修复的临床及基础研究,特别是在“骨腱界面损伤修复机制与再生策略”研究领域,取得了一系列原创性研究成果。曾先后主持多项关于骨腱界面损伤与再生的科研项目,包括:国家自然科学基金重点项目、面上项目,高等学校博士学科点专项科研基金,湖南省自然科学基金等以及其他国家、省部级各类科研项目30余项,并且多次获得国际研究项目资助,如国际骨肌肉关节研究基金AO Research Fund等。
中南大学湘雅医院-国际华人骨研学会运动医学研究中心
Xiangya Hospital-International Chinese Musculoskeletal Research Society: Sports Medicine Research Centre
国际华人骨研学会(ICMRS)是世界性的华裔骨科研究组织,由来自世界各地的优秀的华裔骨科研究领域专家组成,与国内多家医院/研究机构共建了联合研究中心。中南大学湘雅医院-国际华人骨研学会运动医学联合研究中心成立于2017年,依据湘雅医院现有的学科支撑与实验室条件,从多方面、各学科同ICMRS展开深度合作,互帮互助,重点着力于骨腱界面损伤修复再生、脊髓损伤的修复再生、骨衰老与干细胞骨再生、椎间盘退变的机制及治疗研究,经过三年来不断创新合作内容、拓展更丰富的应用,在Biomaterials, ACS Appl Mater Inter,J Orthop Res等国际权威期刊上发表了一系列高质量论文,强有力地推动了基础研究的临床转化。
资助信息
该研究得到了国家自然科学基金委重点项目(81730068)和面上项目(81472072)的支持。
原文信息
Yifu Tang, Can Chen, Feiliu, ShanshanXie, Jin Qu, Muzhi Li, Zan Li, Xiaoning Li, Qiang Shi, Shengcan Li, Xing Li, Jianzhong Hu*, Hongbin Lu*. Structure and Ingredient-Based Biomimetic Scaffolds Combining with Autologous Bone Marrow-Derived Mesenchymal Stem Cell Sheets for Bone-Tendon Healing. Biomaterials2020, DOI: 110.1016/j.biomaterials.2020.119837.



京公网安备11010502051256号